
ggvfields is a powerful package for visualizing vector fields, stream plots, and related visualizations. It provides tools to explore directional data, including options for vector smoothing, gradient fields, potential visualizations, and dynamic flow representations.
Install ggvfields directly from GitHub:
remotes::install_github("dusty-turner/ggvfields")Load the package in R:
library("ggvfields")
#> Loading required package: ggplot2
options(ggplot2.continuous.colour="viridis")Generate sample wind data:
set.seed(1234)
n <- 10
wind_data <- data.frame(
lon = rnorm(n),
lat = rnorm(n),
dir = runif(n, -pi/2, pi/2),
spd = rchisq(n, df = 2)
) |>
within({
fx <- spd * cos(dir) # Compute the x-component of the vector
fy <- spd * sin(dir) # Compute the y-component of the vector
xend <- lon + fx # Compute the end x-coordinate
yend <- lat + fy # Compute the end y-coordinate
})
round(wind_data, digits = 2)
#> lon lat dir spd yend xend fy fx
#> 1 -1.21 -0.48 0.17 3.55 0.11 2.29 0.59 3.50
#> 2 0.28 -1.00 0.46 2.19 -0.03 2.24 0.97 1.96
#> 3 1.08 -0.78 -0.59 2.99 -2.44 3.56 -1.66 2.48
#> 4 -2.35 0.06 0.38 10.81 4.10 7.68 4.04 10.03
#> 5 0.43 0.96 -0.53 3.45 -0.80 3.40 -1.76 2.97
#> 6 0.51 -0.11 0.01 3.91 -0.09 4.41 0.02 3.91
#> 7 -0.57 -0.51 0.56 0.16 -0.43 -0.44 0.08 0.13
#> 8 -0.55 -0.91 -0.05 0.42 -0.93 -0.12 -0.02 0.42
#> 9 -0.56 -0.84 -0.80 0.42 -1.14 -0.28 -0.30 0.29
#> 10 -0.89 2.42 0.83 4.17 5.51 1.91 3.09 2.80geom_vector() and
geom_vector2()These functions allow for flexible visualizations of vector data.
geom_vector(): By default, this maps
the norm (magnitude) of a vector to its color. This helps compare
relative magnitudes visually through color gradients. Users do not need
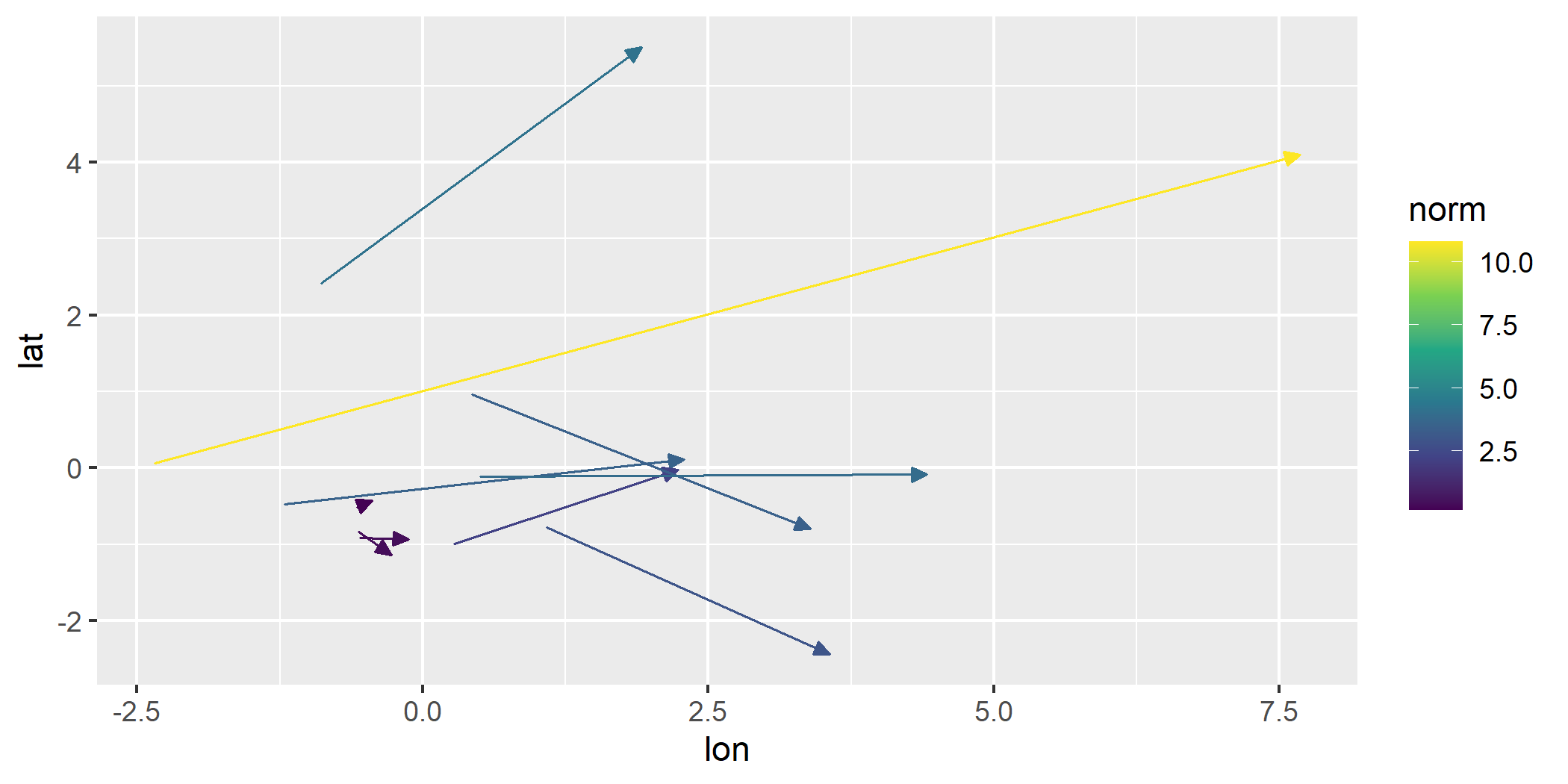
to explicitly specify this unless overriding the default behavior.ggplot(wind_data) +
geom_vector(aes(x = lon, y = lat, xend = xend, yend = yend)) 
geom_vector() also supports both
xend/yend format as well as
fx/fy format.
ggplot(wind_data) +
geom_vector(aes(x = lon, y = lat, fx = fx, fy = fy)) 
geom_vector2(): Maps the norm of a
vector directly to its length. This provides a more intuitive
representation of magnitude. This is done by mapping
length = after_stat(norm) by default.ggplot(wind_data) +
geom_vector2(aes(x = lon, y = lat, fx = fx, fy = fy)) 
Mapping vector lengths to their norms allows viewers to immediately understand magnitude differences without relying solely on color.
The norm \(\mathbf{w} = (u, v)\) is calculated \[|\mathbf{w}| = \sqrt{u^2 + v^2}\] .
This feature of geom_vector2() enhances interpretability
by using actual vector lengths to represent magnitude. The legend
reflects the scaling and ensures consistent interpretation.
Both geom_vector() and geom_vector2() also
support polar coordinates, where vectors are specified using magnitude
(distance) and direction (angle). Instead of
providing Cartesian components (fx, fy or
xend, yend), users can directly supply polar
data. This feature simplifies workflows for directional data and works
for all subsequent relevant functions that handle polar coordinates.
Polar coordinates can be visualized like this:
ggplot(wind_data) +
geom_vector(aes(x = lon, y = lat, distance = spd, angle = dir)) 
Two important options in geom_vector() and subsequent
functions are normalize and center - both of
which default to TRUE. These options help control the
visual representation of vectors:
normalize: When set to TRUE, this
option scales each vector to have a unit length, which can help avoid
overplotting in dense vector fields. This is especially useful when the
direction of vectors is more important than their magnitude. However,
it’s important to note that normalize is different from mapping the norm
of the vector to the length aesthetic. While normalization ensures that
all vectors are visually uniform in length, mapping the norm to length
preserves the relative differences in magnitude by varying the vector
lengths based on their actual norms.
center: By default, center is also set
to TRUE, meaning the midpoint of each vector is placed at
the corresponding (x, y) coordinate,
effectively “centering” the vector on the point. When center is
FALSE, the base of the vector is anchored at the
(x, y) point, and the vector extends outward
from there.
The example below turns off this default behavior:
ggplot(wind_data) +
geom_vector(aes(x = lon, y = lat, fx = fx, fy = fy), center = FALSE, normalize = FALSE) 
geom_stream_field()
and geom_stream_field2()geom_stream_field(): Computes stream
fields from a user-defined function and maps the average speed to
color.f <- function(v) c(-v[2], v[1]) # Define a function for the field
ggplot() +
geom_stream_field(fun = f) 
geom_stream_field2(): Similar to
geom_stream_field(), but removes mapping, arrow heads, and
designates stream origins with a dot.ggplot() +
geom_stream_field2(fun = f) 
geom_stream_field() optionsGrid Density: The user can control the density of
the grid by using the n parameter.
ggplot() +
geom_stream_field(fun = f, n = 4) 
Length
By adjusting the L parameter, we can control the length
of each stream.
ggplot() +
geom_stream_field(fun = f, n = 4, L = .8) 
Normalization
By default, the lengths of each stream is normalized to be the same length. By turning normalization off, each stream becomes time normalized. In other words, each stream grows for the same amount of time.
ggplot() +
geom_stream_field(fun = f, n = 4, normalize = FALSE) 
Time
When normalization is turned off, we can grow each stream for the
same amount of time by using the T parameter.
ggplot() +
geom_stream_field(fun = f, n = 4, normalize = FALSE, T = .5) 
geom_vector_field()
and geom_vector_field2()Vector fields can be seen as special cases of streams.
geom_vector_field(): Computes vector
fields from a user-defined function and maps the norm to color.ggplot() +
geom_vector_field(fun = f) 
geom_vector_field2(): Similar to
geom_vector_field(), but maps the norm of vectors to their
lengths instead of color.ggplot() +
geom_vector_field2(fun = f) 
geom_vector_field() optionsLength
As with streams, we can set the L parameter to grow
vectors to a specified length.
ggplot() +
geom_vector_field(fun = f, n = 4, L = 2) 
Center
If we turn off normalization and centering, we get a raw look at the vector field data.
ggplot() +
geom_vector_field(fun = f, n = 4, normalize = FALSE, center = FALSE) 
geom_gradient_field()
and geom_gradient_field2()The geom_gradient_field function computes and visualizes gradient fields derived from scalar functions and displays the gradient vector field of a scalar function, \(f(x, y)\). The gradient is given by:
\[ \nabla f(x, y) = \left( \frac{\partial f}{\partial x}, \frac{\partial f}{\partial y} \right) \]
This vector field points in the direction of the greatest rate of increase of the scalar function. The function numerically evaluates these partial derivatives and visualizes the resulting vectors.
paraboloid_field <- function(v) {
x <- v[1]
y <- v[2]
x^2 + y^2
}
ggplot() +
geom_gradient_field(fun = paraboloid_field, xlim = c(-10, 10), ylim = c(-10, 10))
ggplot() +
geom_gradient_field2(fun = paraboloid_field, xlim = c(-10, 10), ylim = c(-10, 10))
The n parameter adjusts the density of the grid used to
evaluate the gradient field. Decreasing n reduces the
number of vectors which producing a coarser grid while increasing
n results in a finer grid with more vectors.
ggplot() +
geom_gradient_field(fun = paraboloid_field, xlim = c(-10, 10), ylim = c(-10, 10), n = 5)
geom_potential()A potential function represents a scalar field whose gradient produces a vector field. It is used to describe conservative vector fields which exist when the curl of the vector field is 0.
The geom_potential() function computes and visualizes
the scalar potential function for a given conservative vector field. The
input function must represent a 2D vector field and the output is the
corresponding potential function. If the input field is not
conservative, the function checks this condition numerically based on a
tolerance parameter. The tolerance determines how strictly the field
must satisfy the conservation condition.
conservative_fun <- function(v) {
x <- v[1]
y <- v[2]
c(sin(x) + y, x - sin(y))
}
ggplot() +
geom_potential(fun = conservative_fun, xlim = c(-2*pi, 2*pi), ylim = c(-2*pi, 2*pi))
The tolerance parameter can be adjusted to control the sensitivity of the conservativeness check. Decreasing the tolerance makes the check stricter, while increasing it allows for more numerical error.
ggplot() +
geom_potential(fun = conservative_fun, xlim = c(-2*pi, 2*pi), ylim = c(-2*pi, 2*pi), tol = 1e-4)
As with other functions, we can increase the granularity of the
visualization with the n parameter.
ggplot() +
geom_potential(fun = conservative_fun, xlim = c(-2*pi, 2*pi), ylim = c(-2*pi, 2*pi), n = 50)
This section introduces tools for deeper exploration of vector fields, allowing users to analyze properties such as smoothness, uncertainty, gradients, and potential functions. These tools provide mathematical insights into the structure of vector fields and extend visualization capabilities beyond basic representations.
Key capabilities include:
ggvfields offers two techniques for smoothing noisy
vector field data geom_stream_smooth() and
geom_vector_smooth()
geom_stream_smooth() uses a dynamical systems approach
and geom_vector_smooth() offers a multivariate regression
approach that accounts for uncertainty.
geom_stream_smooth()ggplot(wind_data, aes(x = lon, y = lat, fx = fx, fy = fy)) +
geom_vector() +
geom_stream_smooth(aes(x = lon, y = lat, fx = fx, fy = fy)) 
geom_vector_smooth()Provides smoothed estimates of vector fields by applying statistical techniques to observed vectors.
Smoothing is performed using a multivariate linear model defined by:
\[ \begin{pmatrix} \hat{dx} \\ \hat{dy} \end{pmatrix} = \beta_0 + \beta_1 x + \beta_2 y + \beta_3 xy \]
where \(\beta\) are coefficients
estimated by ordinary least squares (OLS). This approach captures linear
and interaction effects to approximate the underlying vector field. This
function also creates a prediction interval around the vector specified
by the conf_level argument and defaults to
.95.
When evaluation points are provided, smoothing is performed at those locations and prediction intervals can be visualized using either wedges or ellipses to indicate uncertainty.
eval_point <- data.frame(x = .5, y = .5)
ggplot(wind_data, aes(x = lon, y = lat, fx = fx, fy = fy)) +
geom_vector(normalize = FALSE) +
geom_vector_smooth(eval_points = eval_point) +
lims(x = c(-7,10), y = c(-3,3))
#> Warning: Removed 2 rows containing missing values or values outside the scale range
#> (`geom_stream()`).
ggplot(wind_data, aes(x = lon, y = lat, fx = fx, fy = fy)) +
geom_vector(normalize = FALSE) +
geom_vector_smooth(eval_points = eval_point, pi_type = "wedge") 
ggplot(wind_data, aes(x = lon, y = lat, fx = fx, fy = fy)) +
geom_vector_smooth(pi_type = "wedge") +
geom_vector() 
ggplot(wind_data, aes(x = lon, y = lat, fx = fx, fy = fy)) +
geom_vector_smooth(n = 6, pi_type = "wedge") 
For all options, you can change the confidence level from the default
to another value by using the conf_level argument.
ggplot(wind_data, aes(x = lon, y = lat, fx = fx, fy = fy)) +
geom_vector(normalize = FALSE) +
geom_vector_smooth(eval_points = eval_point, pi_type = "wedge") +
geom_vector_smooth(eval_points = eval_point, pi_type = "wedge", conf_level = .7) 
geom_gradient_smooth()geom_gradient_smooth() creates a smoothed
gradient field from raw scalar data using a fitted linear
model. This function estimates gradients when only scalar values
(z) are observed at spatial locations (x,
y). It is designed for cases where you have scalar data and
wish to estimate the gradient.
The gradients are computed numerically from a fitted scalar field model and the resulting gradient vectors are visualized using either streamlines or vector arrows.
formula: A formula specifying the linear model used to
approximate the scalar field. Defaults to
z ~ x + y + I(x^2) + I(y^2).type: Type of visualization, either
"vector" (default, arrows) or "stream"
(streamlines).n: The resolution of the grid to evaluate the gradient
field.center, normalize, and other graphical
options for controlling visual appearance similar to the other gradient
and vector functions above.f1 <- function(u) {
x <- u[1]
y <- u[2]
x^2 - y^2
}
grid_data <- expand.grid(
x = seq(-5, 5, length.out = 30),
y = seq(-5, 5, length.out = 30)
)
set.seed(123)
grid_data$z <- apply(grid_data, 1, f1) + rnorm(nrow(grid_data), mean = 0, sd = 5)
ggplot(grid_data, aes(x = x, y = y, z = z)) +
geom_gradient_smooth()
To illustrate how geom_gradient_smooth() can adapt to
nonlinear surfaces, we can change the formula used to fit the scalar
field and switch to a streamline visualization using
type = "stream". The example below uses a smooth but noisy
scalar function that generates curved gradients and fits a flexible
smoothing model to capture these variations.
h1 <- function(u) {
x <- u[1]
y <- u[2]
sin(x / 2) * cos(y / 2)
}
grid_data$z <- apply(grid_data, 1, h1) + rnorm(nrow(grid_data), mean = 0, sd = 1)
ggplot(grid_data, aes(x = x, y = y, z = z)) +
geom_gradient_smooth(formula = z ~ I(x^2) * I(y^2), n = 5, type = "stream") 
These functions can automatically determine plot limits based on the
function provided. This happens when data exists in previous layers or
in the base ggplot object. This allows the limits to be inferred from
context. Customize limits with the xlim and
ylim parameters if needed for more control.
ggplot(data = wind_data, aes(x = lon, y = lat, fx = fx, fy = fy)) +
geom_vector() +
geom_stream_field(fun = f) # Automatically determines limits based on existing data
The geom_*_field functions allow the user to plot with
custom evaluation locations. The user can specify specific points to be
evaluated over the field or can also use a “hex” pattern.
ggplot() +
geom_stream_field(fun = f, grid = "hex")
This shows a custom grid.
custom <- data.frame(x = c(1,3,5), y = c(3,4,5))
ggplot() +
geom_stream_field(fun = f, grid = custom, normalize = FALSE, center = FALSE, L = 4)
This package is licensed under the MIT License.
For questions or feedback, please open an issue.