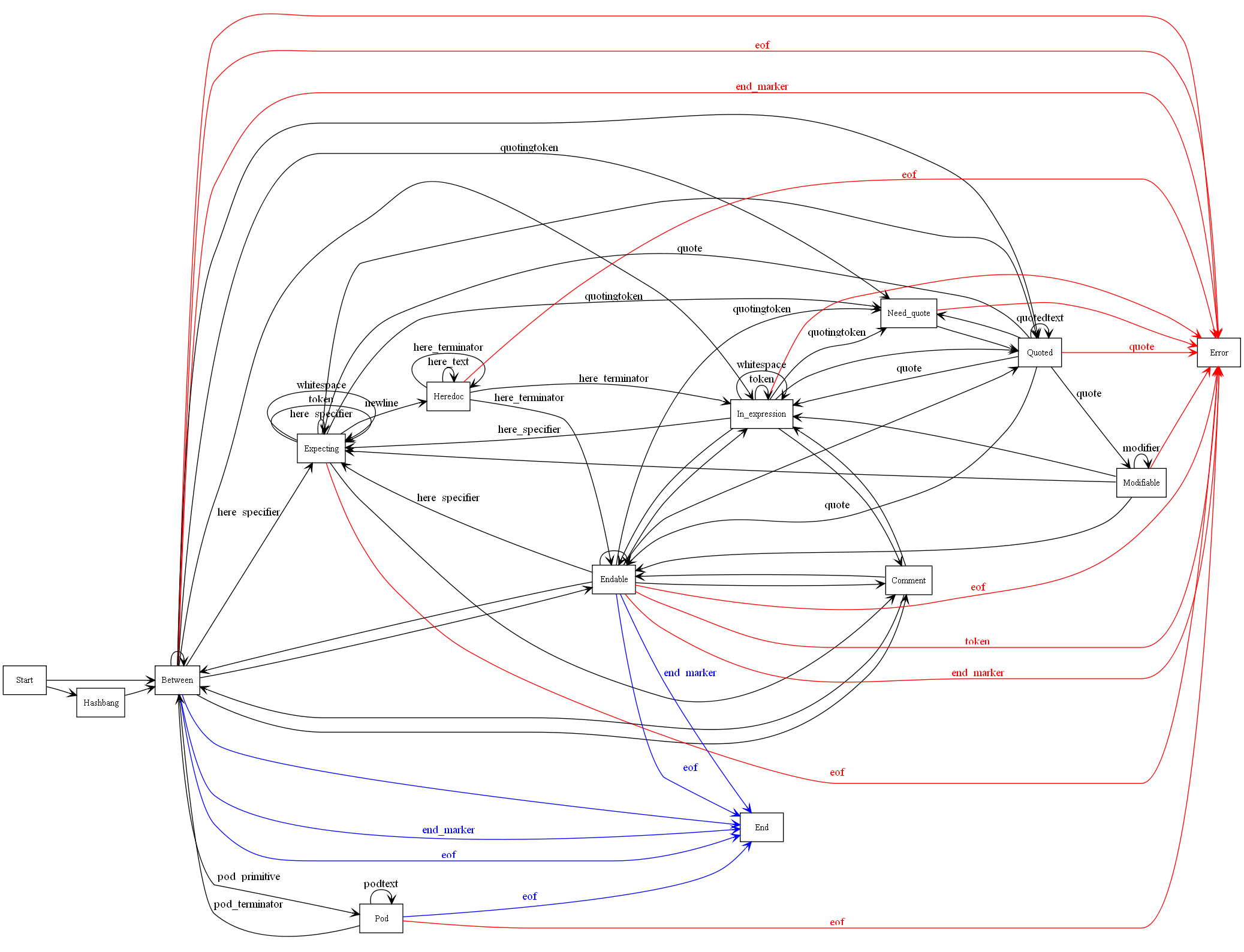
../ CHECKSUMS 21-Nov-2021 22:45 1889 Macrame-0.13.meta 03-Feb-2017 01:19 901 Macrame-0.13.readme 02-Feb-2017 05:36 477 Macrame-0.13.tar.gz 03-Feb-2017 01:21 16088 PerlState.png 09-Jun-2008 23:25 463691 PerlStateMachine.pl 09-Jun-2008 23:25 4453